不定詞と動名詞の使い分けって、英語学習者にとって本当にややこしいよね。でも実は、それぞれに明確なルールとニュアンスがあるんだ。不定詞は「これからのこと」、動名詞は「事実や過去のこと」というイメージを持つと、ぐっと理解しやすくなるよ。
Sign up to see the contentIt's free!
Access to all documents
Improve your grades
Join milions of students
Knowunity AI
Subjects
Triangle Congruence and Similarity Theorems
Triangle Properties and Classification
Linear Equations and Graphs
Geometric Angle Relationships
Trigonometric Functions and Identities
Equation Solving Techniques
Circle Geometry Fundamentals
Division Operations and Methods
Basic Differentiation Rules
Exponent and Logarithm Properties
Show all topics
Human Organ Systems
Reproductive Cell Cycles
Biological Sciences Subdisciplines
Cellular Energy Metabolism
Autotrophic Energy Processes
Inheritance Patterns and Principles
Biomolecular Structure and Organization
Cell Cycle and Division Mechanics
Cellular Organization and Development
Biological Structural Organization
Show all topics
Chemical Sciences and Applications
Atomic Structure and Composition
Molecular Electron Structure Representation
Atomic Electron Behavior
Matter Properties and Water
Mole Concept and Calculations
Gas Laws and Behavior
Periodic Table Organization
Chemical Thermodynamics Fundamentals
Chemical Bond Types and Properties
Show all topics
European Renaissance and Enlightenment
European Cultural Movements 800-1920
American Revolution Era 1763-1797
American Civil War 1861-1865
Global Imperial Systems
Mongol and Chinese Dynasties
U.S. Presidents and World Leaders
Historical Sources and Documentation
World Wars Era and Impact
World Religious Systems
Show all topics
Classic and Contemporary Novels
Literary Character Analysis
Rhetorical Theory and Practice
Classic Literary Narratives
Reading Analysis and Interpretation
Narrative Structure and Techniques
English Language Components
Influential English-Language Authors
Basic Sentence Structure
Narrative Voice and Perspective
Show all topics
39
•
Updated Apr 15, 2026
•
不定詞と動名詞の使い分けって、英語学習者にとって本当にややこしいよね。でも実は、それぞれに明確なルールとニュアンスがあるんだ。不定詞は「これからのこと」、動名詞は「事実や過去のこと」というイメージを持つと、ぐっと理解しやすくなるよ。








英語で「〜すること」を表現するとき、**不定詞(to do)と動名詞(doing)**の2つの選択肢があるけど、実はそれぞれ違うニュアンスを持ってるんだ。この違いを理解すれば、テストの得点もアップするし、より自然な英語が書けるようになる。
不定詞は「これからすること」や「未来のこと」を表すことが多い。例えば「I want to go to Kyoto.」は「これから京都に行きたい」という未来志向の表現だ。まるで未来へ向かう矢印のようなイメージを持つと覚えやすい。
一方、動名詞は「すでにしていること」や「一般的な事実・習慣」を指す。「I enjoy watching movies.」なら「映画を見ることが習慣的に楽しい」という意味になる。動名詞は今や過去を振り返る感じだと思うといいよ。
覚えるコツ: 不定詞は「→(未来へ)」、動名詞は「←(過去を振り返る)」のイメージで!

未来のことや意志・決意を表す動詞は、後ろに不定詞しかとれない。これらは「これからの行動」に関わる動詞だから、未来志向の不定詞とぴったり合うんだ。
よく使われる動詞には、want to do(〜したい)、decide to do(〜すると決める)、plan to do(〜する計画を立てる)、promise to do(〜すると約束する)などがある。どれも「これからの行動」について話してるのがわかるよね。
例文で確認してみよう。「She decided to study abroad next year.」(来年留学することを決めた)は、明らかにこれからのことを表している。「We promise to help you.」(手伝うと約束する)も同じく未来の行動への約束だ。
テストのポイント: これらの動詞の後ろに動名詞が来る選択肢があっても、絶対に不定詞を選ぼう!

反復的な行為や中断・終了を表す動詞は、動名詞しかとれない。有名な覚え方「メガフェプス(megafeps)」で覚えよう。mind、enjoy、give up、avoid、finish、escape、practice、stop、suggestの頭文字だ。
これらの動詞は「行為そのもの」や「すでに起きていること」に焦点を当てている。例えば「I finished doing my homework.」(宿題をし終えた)は、すでに完了した行為を表しているよね。
特に注意したいのがstopの使い分けだ。「stop doing」は「〜するのをやめる」、「stop to do」は「〜するために立ち止まる」で全く意味が違う。「I stopped smoking.」(タバコをやめた)と「I stopped to smoke.」(タバコを吸うために立ち止まった)では正反対の意味になってしまう!
要注意: 「stop to do」の「to」は目的を表す副詞的用法。意味を間違えるとテストで大失点するよ!

remember、forget、tryは不定詞と動名詞の両方をとれるけど、意味がガラッと変わる最重要パターンだ。テストで狙われやすいから絶対にマスターしよう。
Rememberでは「remember to do」が「(これから)〜することを覚えている」、「remember doing」が「(過去に)〜したことを覚えている」になる。「Remember to lock the door.」(ドアに鍵をかけるのを忘れずに)と「I remember locking the door.」(ドアに鍵をかけたことを覚えている)は全然違うよね。
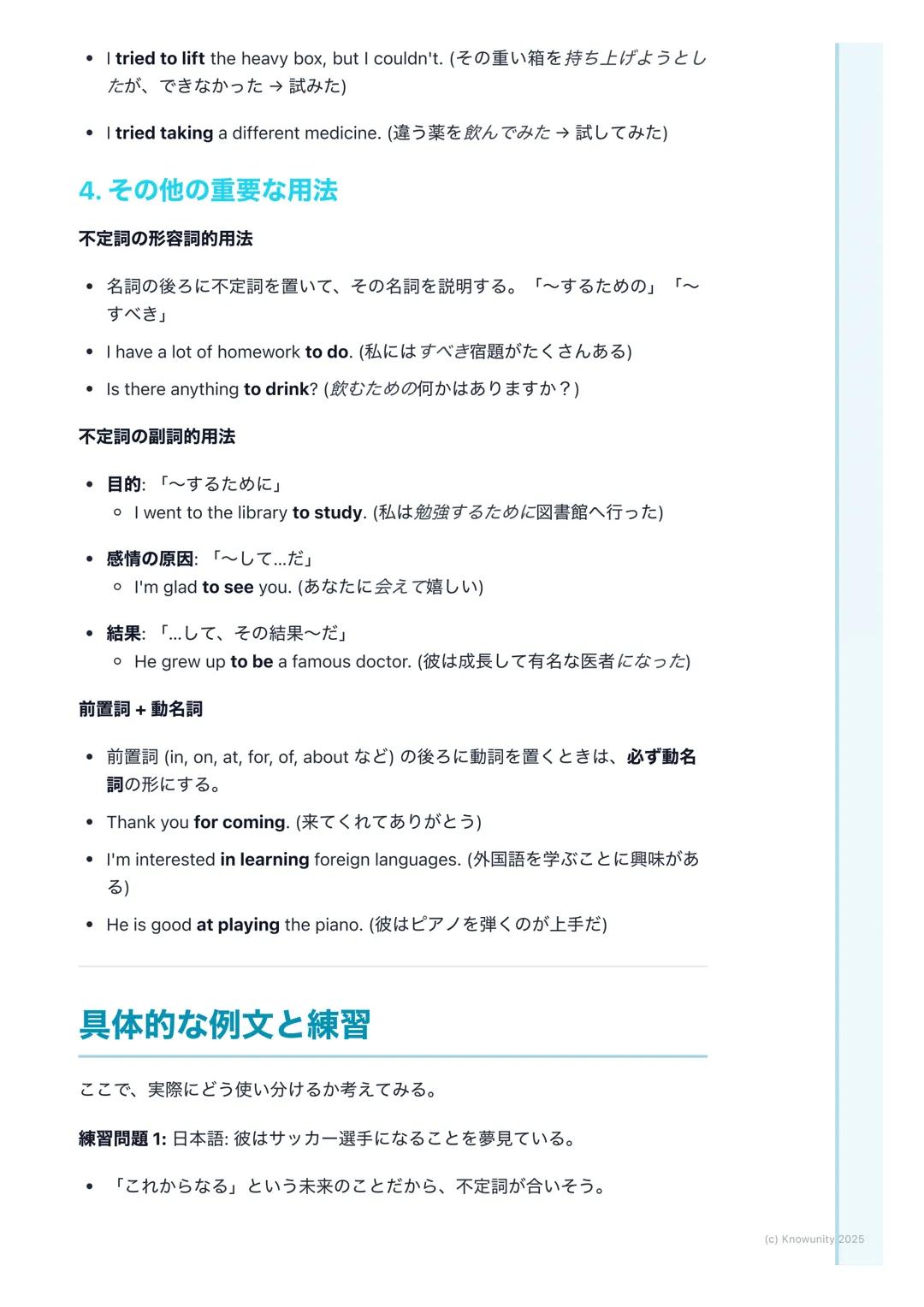
Tryも要注意で、「try to do」は「(実際に)〜しようと試みる」、「try doing」は「(試しに)〜してみる」という意味だ。「I tried to lift the box, but I couldn't.」(箱を持ち上げようとしたけど無理だった)と「I tried taking medicine.」(薬を飲んでみた)では、努力の度合いが違って見える。
覚え方のコツ: 不定詞は「これから」、動名詞は「もう済んだこと」のイメージで判断しよう!

前置詞の後ろには必ず動名詞が来る。これは絶対のルールで、例外はない。Thank you for coming.(来てくれてありがとう)、I'm interested in learning.(学ぶことに興味がある)のように、前置詞の後ろは必ず-ingの形になる。
特に引っかかりやすいのが「look forward to」だ。この「to」は不定詞のtoではなく前置詞だから、後ろは動名詞になる。「I'm looking forward to seeing you.」が正解で、「to see」は間違いだ。
実際に練習してみよう。「彼はサッカー選手になることを夢見ている」を英語にすると、「He dreams of becoming a soccer player.」となる。「dream of」の「of」が前置詞だから、後ろは「becoming」になるんだ。
テストの罠: 「look forward to」「be used to」など、前置詞の「to」に騙されないよう注意!

不定詞と動名詞の使い分けは、3つのパターンを確実に覚えることが合格への近道だ。①不定詞のみをとる動詞(want、decide等)、②動名詞のみをとる動詞(メガフェプス)、③意味が変わる動詞(remember、forget、try)だ。
前置詞の後ろは必ず動名詞というルールも絶対に忘れずに。これだけで選択問題の正答率がぐんと上がるはずだ。
長文読解や英作文でも、「未来志向なら不定詞」「事実・習慣なら動名詞」という基本イメージを使って判断すれば、自然で正確な英語が書けるようになる。何度も例文を音読して、感覚として身につけていこう。
最終チェック: stop to do(〜するために立ち止まる)とstop doing(〜をやめる)の違いは完璧?

Our AI companion is specifically built for the needs of students. Based on the millions of content pieces we have on the platform we can provide truly meaningful and relevant answers to students. But its not only about answers, the companion is even more about guiding students through their daily learning challenges, with personalised study plans, quizzes or content pieces in the chat and 100% personalisation based on the students skills and developments.
You can download the app in the Google Play Store and in the Apple App Store.
That's right! Enjoy free access to study content, connect with fellow students, and get instant help – all at your fingertips.
App Store
Google Play
The app is very easy to use and well designed. I have found everything I was looking for so far and have been able to learn a lot from the presentations! I will definitely use the app for a class assignment! And of course it also helps a lot as an inspiration.
Stefan S
iOS user
This app is really great. There are so many study notes and help [...]. My problem subject is French, for example, and the app has so many options for help. Thanks to this app, I have improved my French. I would recommend it to anyone.
Samantha Klich
Android user
Wow, I am really amazed. I just tried the app because I've seen it advertised many times and was absolutely stunned. This app is THE HELP you want for school and above all, it offers so many things, such as workouts and fact sheets, which have been VERY helpful to me personally.
Anna
iOS user
I think it’s very much worth it and you’ll end up using it a lot once you get the hang of it and even after looking at others notes you can still ask your Artificial intelligence buddy the question and ask to simplify it if you still don’t get it!!! In the end I think it’s worth it 😊👍 ⚠️Also DID I MENTION ITS FREEE YOU DON’T HAVE TO PAY FOR ANYTHING AND STILL GET YOUR GRADES IN PERFECTLY❗️❗️⚠️
Thomas R
iOS user
Knowunity is the BEST app I’ve used in a minute. This is not an ai review or anything this is genuinely coming from a 7th grade student (I know 2011 im young) but dude this app is a 10/10 i have maintained a 3.8 gpa and have plenty of time for gaming. I love it and my mom is just happy I got good grades
Brad T
Android user
Not only did it help me find the answer but it also showed me alternative ways to solve it. I was horrible in math and science but now I have an a in both subjects. Thanks for the help🤍🤍
David K
iOS user
The app's just great! All I have to do is enter the topic in the search bar and I get the response real fast. I don't have to watch 10 YouTube videos to understand something, so I'm saving my time. Highly recommended!
Sudenaz Ocak
Android user
In school I was really bad at maths but thanks to the app, I am doing better now. I am so grateful that you made the app.
Greenlight Bonnie
Android user
I found this app a couple years ago and it has only gotten better since then. I really love it because it can help with written questions and photo questions. Also, it can find study guides that other people have made as well as flashcard sets and practice tests. The free version is also amazing for students who might not be able to afford it. Would 100% recommend
Aubrey
iOS user
Best app if you're in Highschool or Junior high. I have been using this app for 2 school years and it's the best, it's good if you don't have anyone to help you with school work.😋🩷🎀
Marco B
iOS user
THE QUIZES AND FLASHCARDS ARE SO USEFUL AND I LOVE Knowunity AI. IT ALSO IS LITREALLY LIKE CHATGPT BUT SMARTER!! HELPED ME WITH MY MASCARA PROBLEMS TOO!! AS WELL AS MY REAL SUBJECTS ! DUHHH 😍😁😲🤑💗✨🎀😮
Elisha
iOS user
This app is phenomenal down to the correct info and the various topics you can study! I greatly recommend it for people who struggle with procrastination and those who need homework help. It has been perfectly accurate for world 1 history as far as I’ve seen! Geometry too!
Paul T
iOS user
The app is very easy to use and well designed. I have found everything I was looking for so far and have been able to learn a lot from the presentations! I will definitely use the app for a class assignment! And of course it also helps a lot as an inspiration.
Stefan S
iOS user
This app is really great. There are so many study notes and help [...]. My problem subject is French, for example, and the app has so many options for help. Thanks to this app, I have improved my French. I would recommend it to anyone.
Samantha Klich
Android user
Wow, I am really amazed. I just tried the app because I've seen it advertised many times and was absolutely stunned. This app is THE HELP you want for school and above all, it offers so many things, such as workouts and fact sheets, which have been VERY helpful to me personally.
Anna
iOS user
I think it’s very much worth it and you’ll end up using it a lot once you get the hang of it and even after looking at others notes you can still ask your Artificial intelligence buddy the question and ask to simplify it if you still don’t get it!!! In the end I think it’s worth it 😊👍 ⚠️Also DID I MENTION ITS FREEE YOU DON’T HAVE TO PAY FOR ANYTHING AND STILL GET YOUR GRADES IN PERFECTLY❗️❗️⚠️
Thomas R
iOS user
Knowunity is the BEST app I’ve used in a minute. This is not an ai review or anything this is genuinely coming from a 7th grade student (I know 2011 im young) but dude this app is a 10/10 i have maintained a 3.8 gpa and have plenty of time for gaming. I love it and my mom is just happy I got good grades
Brad T
Android user
Not only did it help me find the answer but it also showed me alternative ways to solve it. I was horrible in math and science but now I have an a in both subjects. Thanks for the help🤍🤍
David K
iOS user
The app's just great! All I have to do is enter the topic in the search bar and I get the response real fast. I don't have to watch 10 YouTube videos to understand something, so I'm saving my time. Highly recommended!
Sudenaz Ocak
Android user
In school I was really bad at maths but thanks to the app, I am doing better now. I am so grateful that you made the app.
Greenlight Bonnie
Android user
I found this app a couple years ago and it has only gotten better since then. I really love it because it can help with written questions and photo questions. Also, it can find study guides that other people have made as well as flashcard sets and practice tests. The free version is also amazing for students who might not be able to afford it. Would 100% recommend
Aubrey
iOS user
Best app if you're in Highschool or Junior high. I have been using this app for 2 school years and it's the best, it's good if you don't have anyone to help you with school work.😋🩷🎀
Marco B
iOS user
THE QUIZES AND FLASHCARDS ARE SO USEFUL AND I LOVE Knowunity AI. IT ALSO IS LITREALLY LIKE CHATGPT BUT SMARTER!! HELPED ME WITH MY MASCARA PROBLEMS TOO!! AS WELL AS MY REAL SUBJECTS ! DUHHH 😍😁😲🤑💗✨🎀😮
Elisha
iOS user
This app is phenomenal down to the correct info and the various topics you can study! I greatly recommend it for people who struggle with procrastination and those who need homework help. It has been perfectly accurate for world 1 history as far as I’ve seen! Geometry too!
Paul T
iOS user
不定詞と動名詞の使い分けって、英語学習者にとって本当にややこしいよね。でも実は、それぞれに明確なルールとニュアンスがあるんだ。不定詞は「これからのこと」、動名詞は「事実や過去のこと」というイメージを持つと、ぐっと理解しやすくなるよ。

Access to all documents
Improve your grades
Join milions of students
英語で「〜すること」を表現するとき、**不定詞(to do)と動名詞(doing)**の2つの選択肢があるけど、実はそれぞれ違うニュアンスを持ってるんだ。この違いを理解すれば、テストの得点もアップするし、より自然な英語が書けるようになる。
不定詞は「これからすること」や「未来のこと」を表すことが多い。例えば「I want to go to Kyoto.」は「これから京都に行きたい」という未来志向の表現だ。まるで未来へ向かう矢印のようなイメージを持つと覚えやすい。
一方、動名詞は「すでにしていること」や「一般的な事実・習慣」を指す。「I enjoy watching movies.」なら「映画を見ることが習慣的に楽しい」という意味になる。動名詞は今や過去を振り返る感じだと思うといいよ。
覚えるコツ: 不定詞は「→(未来へ)」、動名詞は「←(過去を振り返る)」のイメージで!

Access to all documents
Improve your grades
Join milions of students
未来のことや意志・決意を表す動詞は、後ろに不定詞しかとれない。これらは「これからの行動」に関わる動詞だから、未来志向の不定詞とぴったり合うんだ。
よく使われる動詞には、want to do(〜したい)、decide to do(〜すると決める)、plan to do(〜する計画を立てる)、promise to do(〜すると約束する)などがある。どれも「これからの行動」について話してるのがわかるよね。
例文で確認してみよう。「She decided to study abroad next year.」(来年留学することを決めた)は、明らかにこれからのことを表している。「We promise to help you.」(手伝うと約束する)も同じく未来の行動への約束だ。
テストのポイント: これらの動詞の後ろに動名詞が来る選択肢があっても、絶対に不定詞を選ぼう!

Access to all documents
Improve your grades
Join milions of students
反復的な行為や中断・終了を表す動詞は、動名詞しかとれない。有名な覚え方「メガフェプス(megafeps)」で覚えよう。mind、enjoy、give up、avoid、finish、escape、practice、stop、suggestの頭文字だ。
これらの動詞は「行為そのもの」や「すでに起きていること」に焦点を当てている。例えば「I finished doing my homework.」(宿題をし終えた)は、すでに完了した行為を表しているよね。
特に注意したいのがstopの使い分けだ。「stop doing」は「〜するのをやめる」、「stop to do」は「〜するために立ち止まる」で全く意味が違う。「I stopped smoking.」(タバコをやめた)と「I stopped to smoke.」(タバコを吸うために立ち止まった)では正反対の意味になってしまう!
要注意: 「stop to do」の「to」は目的を表す副詞的用法。意味を間違えるとテストで大失点するよ!

Access to all documents
Improve your grades
Join milions of students
remember、forget、tryは不定詞と動名詞の両方をとれるけど、意味がガラッと変わる最重要パターンだ。テストで狙われやすいから絶対にマスターしよう。
Rememberでは「remember to do」が「(これから)〜することを覚えている」、「remember doing」が「(過去に)〜したことを覚えている」になる。「Remember to lock the door.」(ドアに鍵をかけるのを忘れずに)と「I remember locking the door.」(ドアに鍵をかけたことを覚えている)は全然違うよね。
Tryも要注意で、「try to do」は「(実際に)〜しようと試みる」、「try doing」は「(試しに)〜してみる」という意味だ。「I tried to lift the box, but I couldn't.」(箱を持ち上げようとしたけど無理だった)と「I tried taking medicine.」(薬を飲んでみた)では、努力の度合いが違って見える。
覚え方のコツ: 不定詞は「これから」、動名詞は「もう済んだこと」のイメージで判断しよう!

Access to all documents
Improve your grades
Join milions of students
前置詞の後ろには必ず動名詞が来る。これは絶対のルールで、例外はない。Thank you for coming.(来てくれてありがとう)、I'm interested in learning.(学ぶことに興味がある)のように、前置詞の後ろは必ず-ingの形になる。
特に引っかかりやすいのが「look forward to」だ。この「to」は不定詞のtoではなく前置詞だから、後ろは動名詞になる。「I'm looking forward to seeing you.」が正解で、「to see」は間違いだ。
実際に練習してみよう。「彼はサッカー選手になることを夢見ている」を英語にすると、「He dreams of becoming a soccer player.」となる。「dream of」の「of」が前置詞だから、後ろは「becoming」になるんだ。
テストの罠: 「look forward to」「be used to」など、前置詞の「to」に騙されないよう注意!

Access to all documents
Improve your grades
Join milions of students
不定詞と動名詞の使い分けは、3つのパターンを確実に覚えることが合格への近道だ。①不定詞のみをとる動詞(want、decide等)、②動名詞のみをとる動詞(メガフェプス)、③意味が変わる動詞(remember、forget、try)だ。
前置詞の後ろは必ず動名詞というルールも絶対に忘れずに。これだけで選択問題の正答率がぐんと上がるはずだ。
長文読解や英作文でも、「未来志向なら不定詞」「事実・習慣なら動名詞」という基本イメージを使って判断すれば、自然で正確な英語が書けるようになる。何度も例文を音読して、感覚として身につけていこう。
最終チェック: stop to do(〜するために立ち止まる)とstop doing(〜をやめる)の違いは完璧?

Access to all documents
Improve your grades
Join milions of students
Our AI companion is specifically built for the needs of students. Based on the millions of content pieces we have on the platform we can provide truly meaningful and relevant answers to students. But its not only about answers, the companion is even more about guiding students through their daily learning challenges, with personalised study plans, quizzes or content pieces in the chat and 100% personalisation based on the students skills and developments.
You can download the app in the Google Play Store and in the Apple App Store.
That's right! Enjoy free access to study content, connect with fellow students, and get instant help – all at your fingertips.
0
Smart Tools NEW
Transform this note into: ✓ 50+ Practice Questions ✓ Interactive Flashcards ✓ Full Practice Test ✓ Essay Outlines
App Store
Google Play
The app is very easy to use and well designed. I have found everything I was looking for so far and have been able to learn a lot from the presentations! I will definitely use the app for a class assignment! And of course it also helps a lot as an inspiration.
Stefan S
iOS user
This app is really great. There are so many study notes and help [...]. My problem subject is French, for example, and the app has so many options for help. Thanks to this app, I have improved my French. I would recommend it to anyone.
Samantha Klich
Android user
Wow, I am really amazed. I just tried the app because I've seen it advertised many times and was absolutely stunned. This app is THE HELP you want for school and above all, it offers so many things, such as workouts and fact sheets, which have been VERY helpful to me personally.
Anna
iOS user
I think it’s very much worth it and you’ll end up using it a lot once you get the hang of it and even after looking at others notes you can still ask your Artificial intelligence buddy the question and ask to simplify it if you still don’t get it!!! In the end I think it’s worth it 😊👍 ⚠️Also DID I MENTION ITS FREEE YOU DON’T HAVE TO PAY FOR ANYTHING AND STILL GET YOUR GRADES IN PERFECTLY❗️❗️⚠️
Thomas R
iOS user
Knowunity is the BEST app I’ve used in a minute. This is not an ai review or anything this is genuinely coming from a 7th grade student (I know 2011 im young) but dude this app is a 10/10 i have maintained a 3.8 gpa and have plenty of time for gaming. I love it and my mom is just happy I got good grades
Brad T
Android user
Not only did it help me find the answer but it also showed me alternative ways to solve it. I was horrible in math and science but now I have an a in both subjects. Thanks for the help🤍🤍
David K
iOS user
The app's just great! All I have to do is enter the topic in the search bar and I get the response real fast. I don't have to watch 10 YouTube videos to understand something, so I'm saving my time. Highly recommended!
Sudenaz Ocak
Android user
In school I was really bad at maths but thanks to the app, I am doing better now. I am so grateful that you made the app.
Greenlight Bonnie
Android user
I found this app a couple years ago and it has only gotten better since then. I really love it because it can help with written questions and photo questions. Also, it can find study guides that other people have made as well as flashcard sets and practice tests. The free version is also amazing for students who might not be able to afford it. Would 100% recommend
Aubrey
iOS user
Best app if you're in Highschool or Junior high. I have been using this app for 2 school years and it's the best, it's good if you don't have anyone to help you with school work.😋🩷🎀
Marco B
iOS user
THE QUIZES AND FLASHCARDS ARE SO USEFUL AND I LOVE Knowunity AI. IT ALSO IS LITREALLY LIKE CHATGPT BUT SMARTER!! HELPED ME WITH MY MASCARA PROBLEMS TOO!! AS WELL AS MY REAL SUBJECTS ! DUHHH 😍😁😲🤑💗✨🎀😮
Elisha
iOS user
This app is phenomenal down to the correct info and the various topics you can study! I greatly recommend it for people who struggle with procrastination and those who need homework help. It has been perfectly accurate for world 1 history as far as I’ve seen! Geometry too!
Paul T
iOS user
The app is very easy to use and well designed. I have found everything I was looking for so far and have been able to learn a lot from the presentations! I will definitely use the app for a class assignment! And of course it also helps a lot as an inspiration.
Stefan S
iOS user
This app is really great. There are so many study notes and help [...]. My problem subject is French, for example, and the app has so many options for help. Thanks to this app, I have improved my French. I would recommend it to anyone.
Samantha Klich
Android user
Wow, I am really amazed. I just tried the app because I've seen it advertised many times and was absolutely stunned. This app is THE HELP you want for school and above all, it offers so many things, such as workouts and fact sheets, which have been VERY helpful to me personally.
Anna
iOS user
I think it’s very much worth it and you’ll end up using it a lot once you get the hang of it and even after looking at others notes you can still ask your Artificial intelligence buddy the question and ask to simplify it if you still don’t get it!!! In the end I think it’s worth it 😊👍 ⚠️Also DID I MENTION ITS FREEE YOU DON’T HAVE TO PAY FOR ANYTHING AND STILL GET YOUR GRADES IN PERFECTLY❗️❗️⚠️
Thomas R
iOS user
Knowunity is the BEST app I’ve used in a minute. This is not an ai review or anything this is genuinely coming from a 7th grade student (I know 2011 im young) but dude this app is a 10/10 i have maintained a 3.8 gpa and have plenty of time for gaming. I love it and my mom is just happy I got good grades
Brad T
Android user
Not only did it help me find the answer but it also showed me alternative ways to solve it. I was horrible in math and science but now I have an a in both subjects. Thanks for the help🤍🤍
David K
iOS user
The app's just great! All I have to do is enter the topic in the search bar and I get the response real fast. I don't have to watch 10 YouTube videos to understand something, so I'm saving my time. Highly recommended!
Sudenaz Ocak
Android user
In school I was really bad at maths but thanks to the app, I am doing better now. I am so grateful that you made the app.
Greenlight Bonnie
Android user
I found this app a couple years ago and it has only gotten better since then. I really love it because it can help with written questions and photo questions. Also, it can find study guides that other people have made as well as flashcard sets and practice tests. The free version is also amazing for students who might not be able to afford it. Would 100% recommend
Aubrey
iOS user
Best app if you're in Highschool or Junior high. I have been using this app for 2 school years and it's the best, it's good if you don't have anyone to help you with school work.😋🩷🎀
Marco B
iOS user
THE QUIZES AND FLASHCARDS ARE SO USEFUL AND I LOVE Knowunity AI. IT ALSO IS LITREALLY LIKE CHATGPT BUT SMARTER!! HELPED ME WITH MY MASCARA PROBLEMS TOO!! AS WELL AS MY REAL SUBJECTS ! DUHHH 😍😁😲🤑💗✨🎀😮
Elisha
iOS user
This app is phenomenal down to the correct info and the various topics you can study! I greatly recommend it for people who struggle with procrastination and those who need homework help. It has been perfectly accurate for world 1 history as far as I’ve seen! Geometry too!
Paul T
iOS user